Strategies to Build Trust in COVID Communications
We interviewed families across the USA to explore how at-risk and vulnerable communities receive critical COVID information, and learn how how trusted community members can help amplify and extend the reach of government messaging.
This research can inform decision-makers and creators of COVID communications to reach and persuade Americans everywhere.
Download the research
Reaching At-Risk and Vulnerable Communities
Partnering with Trusted Community Influencers and Translators
What's inside
Free access to recent, primary, qualitative research
U.S. Digital Response (USDR) interviewed 80+ individuals from throughout the U.S. and surveyed 1,500+ more to help understand sentiments, habits, and gaps for how people may think through choices and information. The research also reveals how government and organizations can best support trusted community leaders (“translators”) who act as critical nodes of communication amidst the COVID-19 crisis. The shared findings from this research can help guide your thinking as you develop and execute your communications strategy.

Action steps to build trust
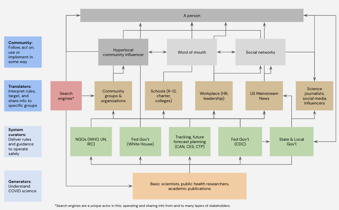
Public trust has eroded with governments because information is not transparent and open. This work provides a communication trust diagram to show how information flows from and to key sources. We’ve also provided tangible to-dos for trustworthy communications, including implementing best practices for design, partnership and outreach recommendations, and tips for making communications more accessible.

Strategies to reach at-risk and vulnerable communities
Grounding communications work with the views and experiences of at-risk and vulnerable* communities helps make the work more accessible for all. We’ve provided strategies that focus on leveraging trusted community leaders (teachers, church ministers, restaurant owners, etc.) to share information, re-examining tech and language barriers, contextualizing information, and considering the tonality of the info.
Tips to effectively distribute information through trusted messengers
Trusted community leaders, also known as messengers or influencers, act as critical nodes of communication amidst the COVID-19 crisis. Our recommendations help you identify your community’s influencers and deliver clear, customized and shareable messaging with them to better reach the broader community.

Get the help you need, now.
USDR is fast, free, and nonpartisan.
We’ll get back to you within 48 hours.
Contact usWe’ll get back to you within 48 hours.